协会服务
Association Services
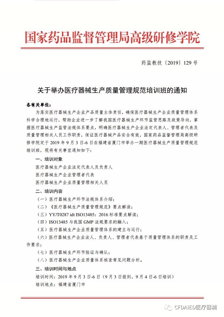
为落实医疗器械生产企业产品质量主体责任,确保医疗器械生产企业质量管理体系科学合理地运行,帮助企业进一步了解我国医疗器械生产环节监管思路及政策导向,掌握医疗器械生产监管法规体系要点,明确医疗器械生产企业法定代表人、管理者代表及质量管理相关人员工作职责,保证医疗器械产品安全有效,国家药品监督管理局高级研修学院定于2019年9月3日-6日在福建省厦门市举办一期医疗器械生产质量管理规范培训班。
NO.01
招生对象
NO.02
培训内容
NO.03
培训报名
1.微信报名:请扫描下方二维码,填写报名回执;2.网络报名:请登录高级研修学院网站(www.nmpaied.org.cn)“培训信息”版块选择相应的培训班报名。
NO.04
培训时间及地点
培训时间:2019年9月3日-9月6日(9月3日报到,9月4日-9月6日培训)
培训地点:厦门东南亚大酒店
酒店地址:厦门 思明区 厦禾路908号,近罗宾森购物广场。
(具体乘车路线请查看报到通知原文)
NO.05
其他事项
NO.06
联系方式
联 系 人:王老师 赵老师
联系电话:010-63429266 18610556865
手机扫描二维码可直接报名

红头文件 (点击阅读原文查看红头文件)

