您好,欢迎来到厦门市医疗器械协会! 登录 | 注册

设为首页 | 加入收藏

政策法规

首页> 市场信息>政策法规

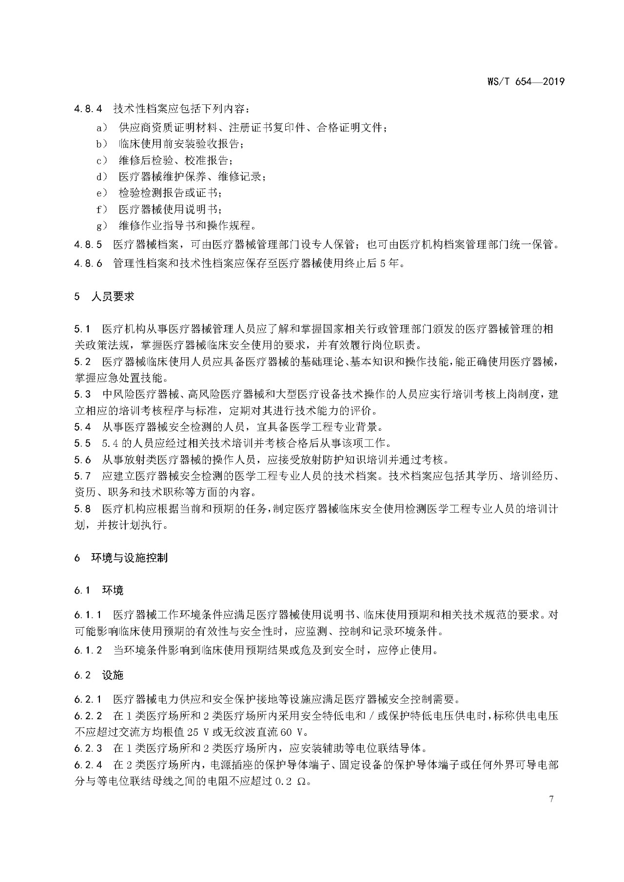
《医疗器械安全管理》行业标准来了!
时间:2019-12-10 16:20发布者:厦门市医疗器械协会浏览量:1448

来源:中卫护研院

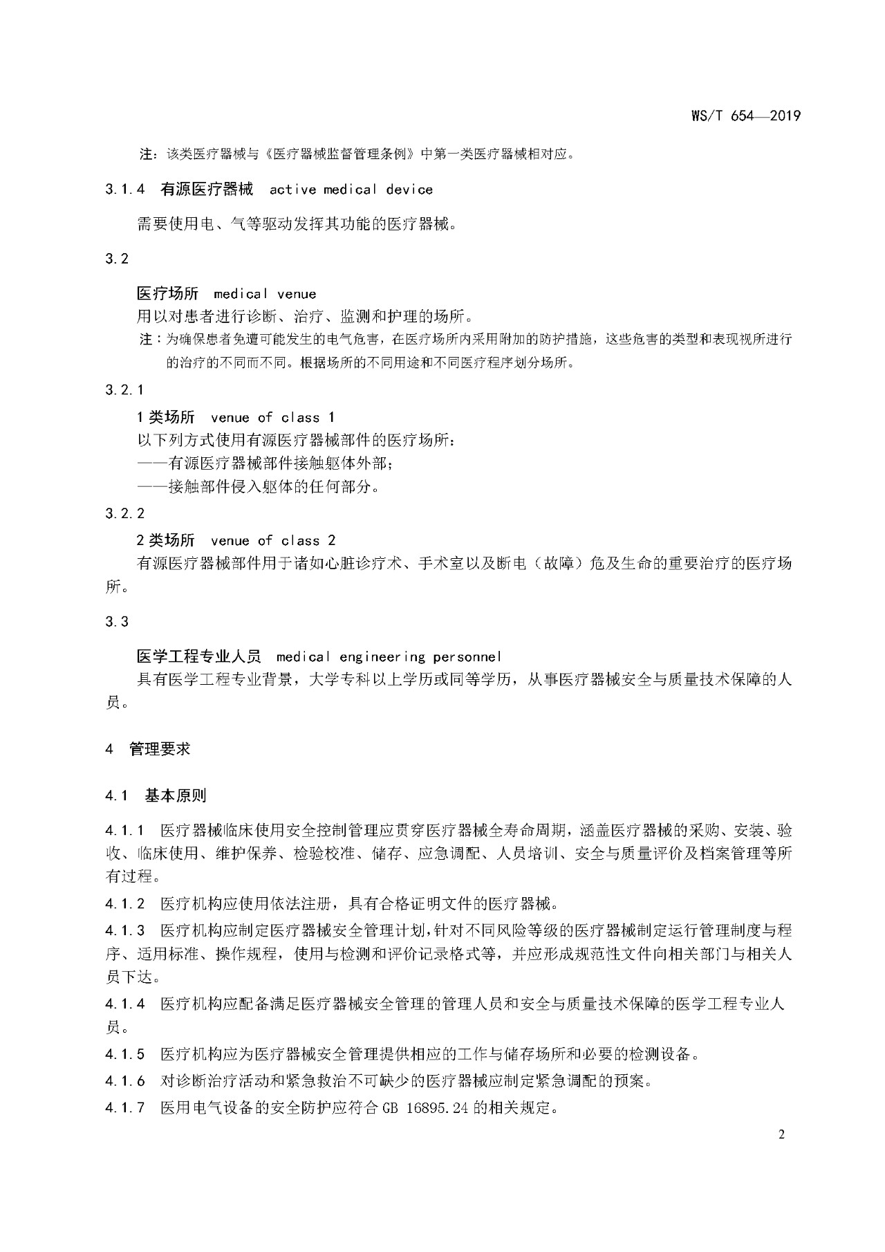
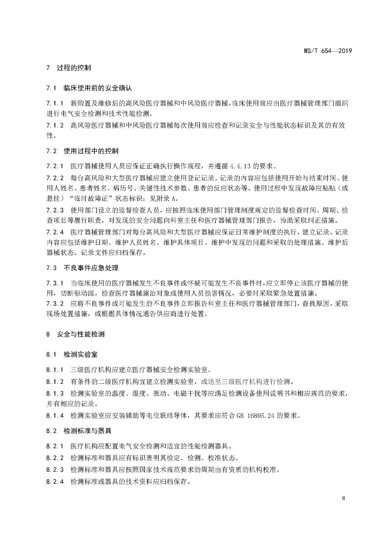
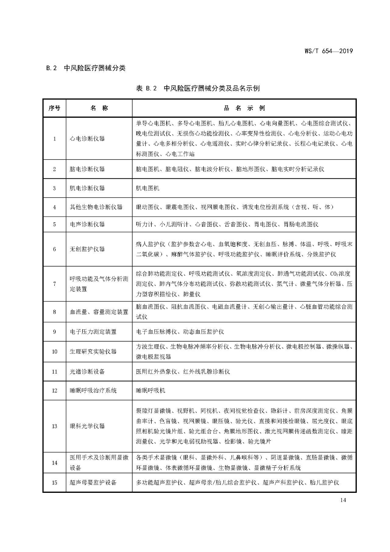
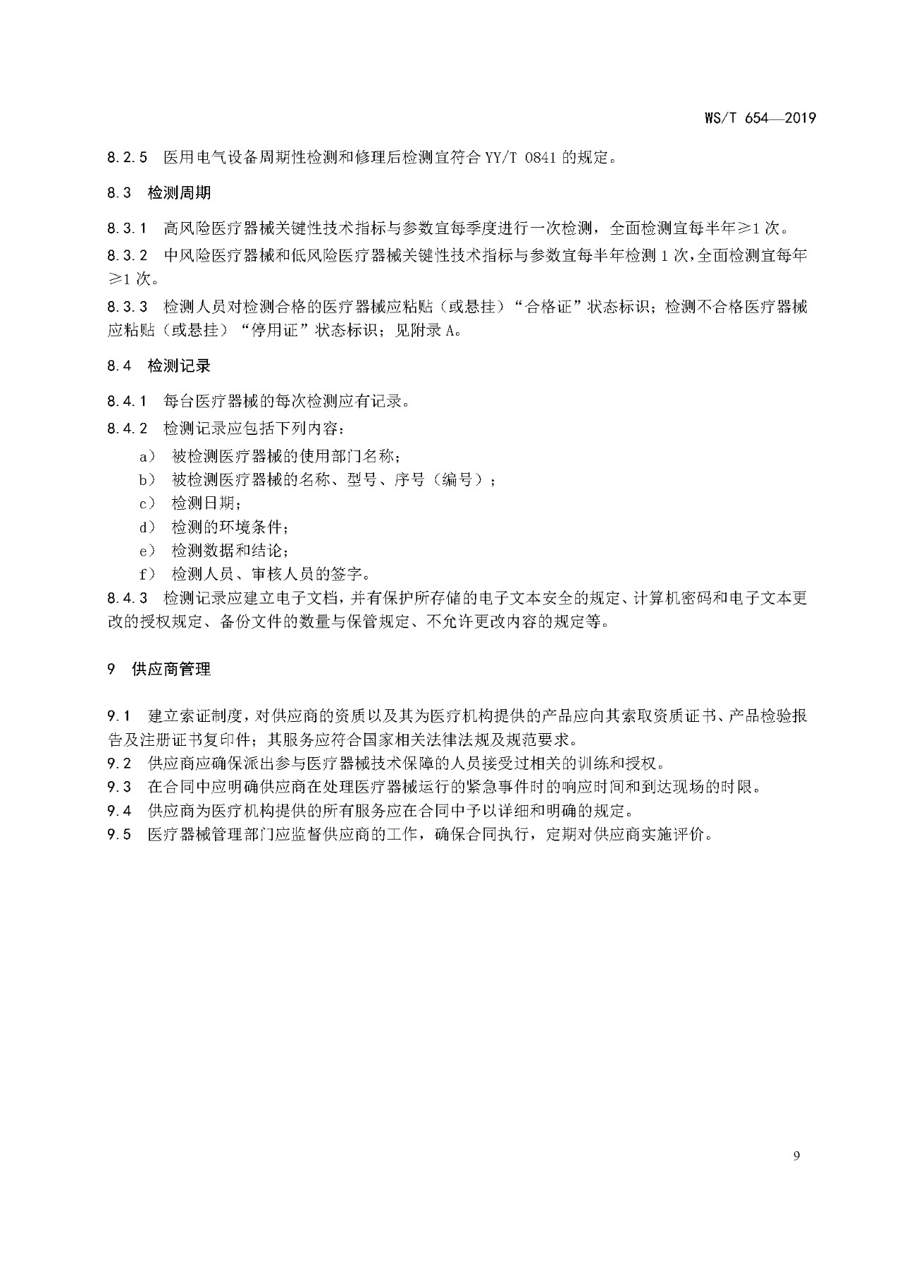
近日,国家卫健委发布《医疗机构消防安全管理》等8项卫生行业标准的通告。作为临床护士,是医疗器械的临床使用者和直接管理者,我们必须要知晓行业标准中医疗器械的安全管理都有哪些条条框框,以便有的放矢。

8项卫生行业标准2019-10-18发布,2020-05-01实施。

1.jpg

2.jpg

3.png4.jpg5.jpg6.jpg7.jpg8.jpg9.jpg10.jpg11.jpg12.jpg13.jpg14.jpg15.jpg16.jpg17.jpg18.jpg19.jpg20.jpg

公众号二维码.jpg

地址:厦门市思明区湖滨四里64号湖光大厦第五层D单元之一 邮编:361000

Copyright © 2018 厦门市医疗器械协会 版权所有 闽ICP备09050723号-1 闽公网安备 35020302001185号 技术支持:35互联

访问人数:4204327