
近些年多起实验室爆炸的意外事故,造成了很大的损失
2015年12月18日上午10时10分左右,清华大学化学系何添楼二层的一间实验室发生爆炸火灾事故,一名正在做实验的32岁孟姓博士后当场死亡。
2016年9月21日上午10点30分左右,位于上海松江大学园区的东华大学化学化工与生物工程学院一实验室发生爆炸,两名学生受重伤。
2015年4月5日中午,位于徐州的中国矿业大学化工学院一实验室发生爆炸事故,致5人受伤,1人抢救无效死亡。
2018年11月19日,市场监管总局 标准委发布2018年第15号公告,批准发布了《危险化学品重大危险源辨识》GB 18218-2018、《危险化学品生产装置和储存设施风险基准》GB 36894-2018等国家标准。《危险化学品重大危险源辨识》 GB 18218-2018,代替标准GB18218-2009,该标准将于2019年03月01日起实施。
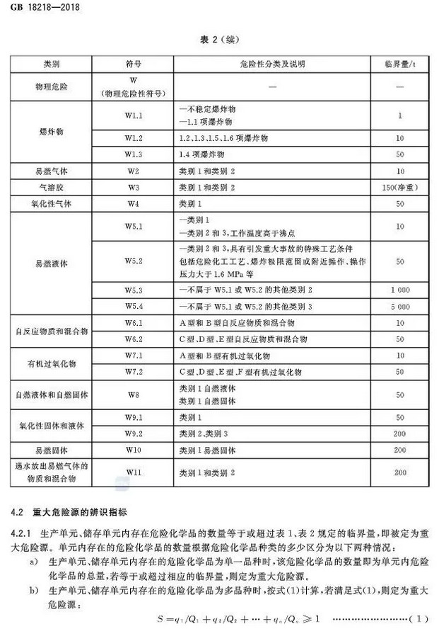
本标准规定了辨识危险化学品重大危险源的依据和方法。
本标准适用于生产、储存、使用和经营危险化学品的生产经营单位。
(文末可下载标准)












免责声明:文章版权归原作者所有。如涉及作品内容、版权和其它问题,请跟我们联系删除!