您好,欢迎来到厦门市医疗器械协会! 登录 | 注册

设为首页 | 加入收藏

行业动态

首页> 市场信息>行业动态

新规出台!严查耗材配送、采购垄断
时间:2019-08-01 15:31发布者:厦门市医疗器械协会浏览量:1835

市场总局新规出台!9月1日起,严查地方卫健委、药械招标中心等行政机关滥用行政权利,指定、垄断耗材、药械采购配送以及招标。

 滥用行政权力排除限制竞争,市场总局要严查

近日,国家市场总局发布《制止滥用行政权力排除、限制竞争行为暂行规定》(以下简称《第12号文件》)。

《第12号文件》自9月1日起正式实施,明确国家市场总局负责滥用行政权力排除、限制竞争行为的反垄断执法工作,授权省级市场监管部门负责本行政区域内滥用行政权力排除、限制竞争行为的反垄断执法工作。


2.jpg


并且要求市场监管局反垄断执法机构依据职权,或者通过举报、上级机关交办、其他机关移送、下级机关报告等途径,发现涉嫌滥用行政权力排除、限制竞争行为,并且对相关情况立案调查。


对反垄断执法机构依法实施的调查,当事人拒绝提供有关材料、信息,或者提供虚假材料、信息,或者隐匿、销毁、转移证据,或者有其他拒绝、阻碍调查行为的,反垄断执法机构可以向其上级机关、监察机关等反映情况。


3.png


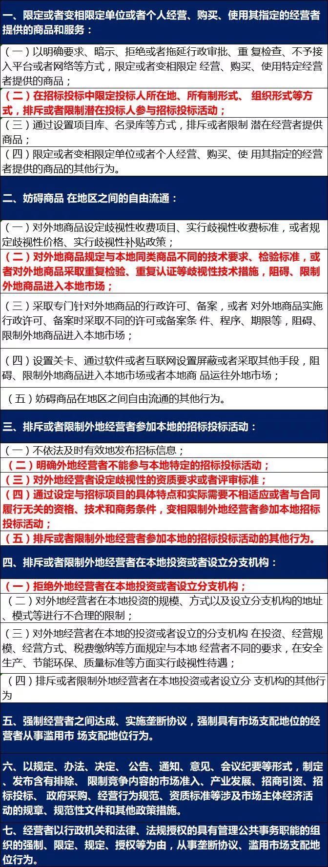
除此之外,《规定》对于行政机关滥用行政权力排除、限制竞争的7大类违规行为做出明确规定,其中包括在招投标领域,产品市场准入中进行地方保护、指定交易、市场壁垒等内容。只要经核查通过,当事人涉嫌滥用行政权力排除、限制竞争的,还要被立案!


4.jpg


无疑,随着国家市场总局反垄断局的成立,以及《第12号文件》的出台,9月1日起,全国范围内对于行政机关滥用行政权力排除、限制竞争将会迎来更加严格的清查风暴。


垄断耗材药械采购配送招标,重点清理整治


早在去年年初,原国家卫计委就明确针对医疗行业的反垄断及限制竞争的政策大清理。


在国家大部制改革之后,国家市场监督管理局又出台新规,对于各省市区政府、卫健委在内的行政机关,滥用行政权利实施排除、限制竞争行为要重点打击,加大惩戒力度。


这意味着包括医疗卫生领域在内,治理限制竞争、垄断这一任务紧急而艰巨。


众所周知,医药圈现阶段反垄断的重点之一,则是滥用行政权力,垄断、指定配送采购,限制医疗机构的自主选择配送权和招标权。恰恰这个问题,在业内目前还是有点泛滥的,业界反映也比较强烈。


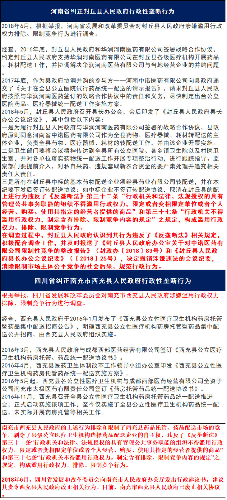
早前,国家市场监督管理局发布《2018年市场监管部门制止滥用行政权力排除、限制竞争行为典型案例的公告》,15个典型案例中,就有2例是与医药购销领域相关的,地方政府部门纠正滥用行政权力排除、限制竞争行为的案件。


5.jpg



其中《河南省纠正封丘县人民政府行政性垄断行为》案件中,河南省封丘县人民政府与华润河南医药有限公司签署战略合作协议,并制定出台公立医院药品、医疗器械统一配送工作实施方案,指定河南省中诺医药有限公司作为全县药物、医疗器械、耗材转配送的主体企业,负责全县药物、医疗器械、耗材的转配送工作。


最终封丘县人民政府相关行为被认定构成滥用行政权力,排除、限制竞争行为。


在医药行业反垄断持续深入、甚至加码的大背景之下,对于医械圈来说,滥用行政权利垄断配送、采购这个问题,必将被集中出手整治。


6.jpg


地址:厦门市思明区湖滨四里64号湖光大厦第五层D单元之一 邮编:361000

Copyright © 2018 厦门市医疗器械协会 版权所有 闽ICP备09050723号-1 闽公网安备 35020302001185号 技术支持:35互联

访问人数:4204387