您好,欢迎来到厦门市医疗器械协会! 登录 | 注册

设为首页 | 加入收藏

行业动态

首页> 市场信息>行业动态

2019年中国第三方医学诊断市场分析
时间:2019-03-05 16:01发布者:厦门市医疗器械协会浏览量:2441

四名学员从事第三方医疗诊断行业,迪安诊断业绩有望持续向好

在湖畔大学四届学员中,共有4名学员从事第三方医疗诊断行业,分别是迪安诊断董事长陈海斌、美年健康董事长俞熔、微医创始人廖杰远和燃石医学CEO汉雨生。其中,迪安诊断于2011年7月率先上市,实现中国独立医学实验室上市“零的突破”,也代表了近年来我国第三方医疗诊断行业良好发展的趋势。

2.jpg

迪安诊断成立于2001年,凭借独具特色的“服务+产品”一体化商业模式成为行业先行者与倡导者。截至目前,公司已建立起生物质谱、基因测序两大高端技术平台,检测项目数已超过2500种。根据公司公告,2018年公司预计实现营收67.23亿元,净利润3.76亿元,业绩增长符合预期,未来业绩有望持续向好。

3.png


中国第三方医疗诊断行业发展现状——中国独立医学实验室数量发展迅速

事实上,近年来,我国以迪安诊断为代表的独立医学实验室数量正在迅速增长。独立医学实验室又称第三方医学检验服务,是指在卫生部许可情况下,独立于医疗机构之外、从事医学检验或病理诊断服务,能独立承担相应医疗责任的经济实体。其主要通过利用其成本控制、专业化等优势为各类医疗机构提供医学检验及病理诊断服务,减少医疗费用支出。

中国独立医学实验室的发展起步较晚,2010年中国独立医学实验室仅有89家。近年来得益于政策推动,独立医学实验室快速发展,截至2017年中国独立医学实验室数量达到689家,同比上年增加221家。

4.png

——政策驱动医院检验科外包,第三方医疗诊断行业受益

由于独立医学实验室是在省级卫生行政部门许可下设立的医疗机构,而且其检验结果是支持诊断、确诊的主要依据,因此,独立医学实验室已经明确纳入医疗质控体系,受到政府部门的高度监管

我国第三方医疗诊断行业的发展离不开政策的支持。2017年4月,国务院发布《关于支持社会力量提供多层次多样化服务意见》,允许在医联体内建立检查检验中心,2017年5月,国务院发布《关于支持社会力量提供多层次多样化服务的意见》鼓励支持社会力量举办医学检验等专业机构。

5.jpg

6.jpg

——市场规模破百亿,行业仍存巨大上升空

在我国政策支持下,我国第三方医疗诊断行业市场规模持续增长,根据前瞻产业研究院的测算,2018年,国内第三方医疗诊断行业市场规模约在109亿元左右。

7.png

然而,横向对比欧、美、日等发达国家可以发现,我国第三方医疗诊断仍处于初级阶段,市场仍存巨大上升空间。

自20世纪80年代开始,发达国家独立实验室医疗诊断行业已经步入成熟期,显著提高了医疗资源的利用效率。Quest和Labcorp作为美国第三方医学检验行业的两大巨头企业,近十年其营业收入持续增长至过百亿美元,且二者合计市场份额已超过35%

美国、欧洲和日本独立实验室营业收入占整个医学检验行业收入比率分别约为44%,53%和67%。相比之下中国仍不超过5%,与这类发达国家检验市场仍有很大差距,行业发展潜力大。

8.png


中国第三方医疗诊断行业竞争格局

目前,国内第三方医疗断市场已经形成以金域医学、迪安诊断、艾迪康、达安基因为主的四大龙头。随着经济发展水平、居民健康意识提高,高端个性化检验项目需求将快速增长,独立医学实验室凭借检验技术优势有望成为医学检验行业技术的引领者。

——艾迪康出售5%股份,估值低至4.4亿美元

2018年9月28日,美年健康发布公告称其子公司美爱投资已出资2200万美元认购艾迪康5%股份。此次收购中,艾迪康的估值为4.4亿美元,低于此前传闻的转卖价5亿美元。

艾迪康医学检验中心有限公司成立于2004年1月8日,是全国连锁经营的独立医学实验室,已在全国设立了20余家医学实验室

目前,国内第三方医疗诊断市场已经形成以金域医学、迪安诊断、艾迪康、达安基因为首的四大龙头企业,2018年迪安诊断约占第三方医疗诊断服务市场份额的18%,位列第二位。

9.png

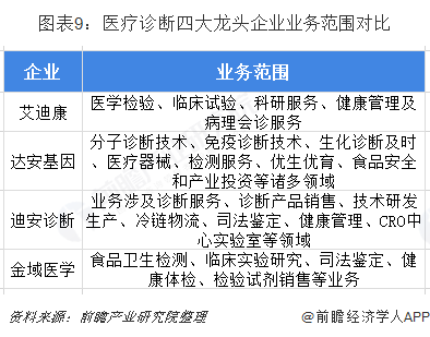
——达安基因、迪安诊断打造诊断产业全产业链

从四大龙头企业业务范围来看,达安基因和迪安诊断业务除诊断服务外,均涉及上游产业:诊断试剂生产销售、诊断仪器生产销售。

达安基因是以分子诊断技术为主导,集合了临床检验试剂和仪器的研发、生产和销售以及检验服务为一体的生物医药企业,以实现诊断产业上下游一体化供应商为发展战略目标。

迪安诊断凭借“服务+产品”一体化商业模式成为体外诊断行业的先行者。其业务范围涉及诊断服务、诊断产品销售、技术研发生产、冷链物流、司法鉴定、健康管理、CRO中心实验室、融资租赁等领域。

10.png

11.png

——金域医学保持领先地位从四大企业第三方医疗诊断服务营收状况来看,2018年上半年,金域医学以21.14亿元的业绩夺得桂冠,继续保持诊断服务行业领先地位。迪安诊断2018年上半年诊断服务业务实现营收10.89亿元,同比增长22.50%,排名第二。

截至2018年上半年,金域医学已在全国建立了37家中心实验室,并广泛建立区域中心实验室、快速反应实验室。为超过22000家医疗客户提供医学检验及病理诊断服务,检验结果为全球50多个国家和地区认可,已成为国内第三方医疗检验行业营业规模最大、检验实验室数量最多、覆盖市场网络最广、检验项目及技术平台齐全的市场领导企业。

12.png

13.png

第三方医疗诊断发展前景:短期将继续保持高速增长趋势

综合来看,我国第三方医疗诊断行业上升空间较大,短期内市场规模预计将保持高速增长趋势,2019年其市场规模预计达到188亿元,到2024年,市场规模有望突破800亿,年复合增长为35%左右,占医学检验行业收入比率达到14%左右。

14.png

以上数据来源参考前瞻产业研究院发布的《中国第三方医学诊断行业市场前瞻与投资战略规划分析报告》。

【来源】奥咨达


地址:厦门市思明区湖滨四里64号湖光大厦第五层D单元之一 邮编:361000

Copyright © 2018 厦门市医疗器械协会 版权所有 闽ICP备09050723号-1 闽公网安备 35020302001185号 技术支持:35互联

访问人数:4204608