您好,欢迎来到厦门市医疗器械协会! 登录 | 注册

设为首页 | 加入收藏

行业动态

首页> 市场信息>行业动态

预见2019:《2019中国医疗器械产业全景图谱》(附市场现状、投资竞争、发展趋势)
时间:2019-02-18 10:47发布者:厦门市医疗器械协会浏览量:2804

2017年我国医疗器械行业销售收入规模超4000亿元。国内医疗器械市场规模增速远高于全球,成为仅次于美国的全球第二大医疗器械市场。

目前我国医疗器械行业集中度较低,且大部分企业规模较小,只能生产中低端产品,但由于行业下游对中高端产品需求旺盛,因此这些产品基本依赖进口。随着近几年来行业相关政策的推动,国产医疗器械正逐步提高竞争力。

伴随我国医疗器械企业投资兼并重组速度的加快,许多规模小、没有竞争优势的企业将逐步退出市场,从而使得我国医疗器械行业集中度不断提高。各大医疗器械流通企业通过整合集分销、物流、电子商务集成服务模式以及数据处理的现代化智能化服务平台,将电子商务平台与线下实体机构对接,来推动企业自身医疗器械产品的流通增值服务,这一举措将会成为医疗器械流通发展的新趋势。

全景图:下游需求旺盛  但国产高端医疗器械供给不足

从医疗器械产业链全景图来看,医疗器械产业链主要包括了上游器械零组件制造、中游医疗器械研发、制造、销售和服务以及下游医疗卫生行业和家庭用户三个环节,产业链看似简单,但是其下游涉及领域覆盖面非常广,包括各类医疗卫生机构、各级体检中心以及家庭个人用户等。

1.jpg

医疗器械行业下游应用领域为医疗卫生行业,主要包括各类医院、体检中心、社区医疗中心、家庭客户等。2015年9月,国务院办公厅印发《关于推进分级诊疗制度建设的指导意见》,提出建立“基层首诊、双向转诊、急慢分治、上下联动”的分级诊疗模式。到2020年,力争覆盖所有社区卫生服务机构和乡镇卫生院以及70%的村卫生室。在国家政策的大力支持下,社区卫生服务机构和乡镇村医疗卫生机构对医疗器械的需求将会极大的推动医疗器械行业的发展速度。

2017年,中国各类医疗卫生机构数量为98.66万家,其中医院数量为31056家,基层医疗卫生机构为933024家,专业公共卫生机构为19896家,其他医疗卫生机构为2673家;基层医疗卫生机构是医院数量的30多倍。

2.jpg

由于相关基础学科和制造工艺的落后,我国医疗器械仍集中在中低端品种,高端医疗器械主要依赖进口。从医疗器械的消费结构角度,医学影像、体外诊断、耗材(含低值和高值)占比最高,心血管、骨科等为代表的高值耗材处于较高增速阶段。整体来看,医学影像领域,CT、核共振和超声占据影像领域16%的市场份额,国内企业多以中低端产品为主,市场份额在 10%-20%之间;体外诊断领域中,国外企业由于其技术优势以及“设备+试剂”的封闭系统策略,依然占据着国内体外诊断的中高端市场。

3.jpg

4.jpg

我国医疗器械市场规模超4000亿  市场存在巨大成长空间

随着全球人口自然增长,人口老龄化程度提高,以及发展中国家经济增长,全球范围内医疗器械市场持续增长。根据 Evaluate MedTech 统计,2017 年全球医疗器械销售规模为4030亿美元,是全球处方药市场规模的一半,预计 2018年将达到4550亿美元。行业增速方面,可以看出近年来,器械市场的增速波动较大且预计这种趋势还将持续,期间年均复合增长率将保持在4.5%左右。

5.jpg

随着我国经济的不断发展以及生活水平的不断提高,人们对医疗保健的意识逐渐增强,因此对于医疗器械产品的需求也在不断地攀升,再加上我国正逐步进入老龄化社会和政策对于医疗器械这个行业的支持,使得我国医疗器械市场规模从2012年1700亿元快速增长到2017年的4450亿元,预计到2018年我国医疗器械行业市场规模将达到5100亿元。对比国际市场,显然我国医疗器械市场还有巨大成长空间。

6.jpg

政策红利推动  国产医疗器械逐渐提高竞争力

近年政府不断发布政策指导医疗器械产业发展。2014 年以来政策推出的进度显著加快,进一步规范市场、鼓励投资和科技创新。

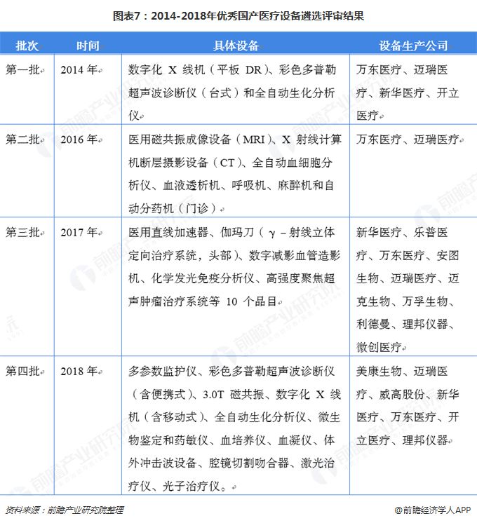
2012 年,我国出台《医疗器械科技产业“十二五”专项规划》重点开发一批国产高端医疗器械,形成进口替代,自此拉开我国医疗器械国产化的序幕。2015年国务院出台的《全国医疗卫生服务体系规划纲要(2015-2020年)》,明确提出要降低医疗成本,逐步提高国产医用设备配置水平。2014年5月,国家卫生计生委启动第一批优秀国产医疗设备产品遴选工作。首批优秀国产医疗设备主要遴选了数字化X线机、彩色多普勒超声波诊断仪和全自动生化分析仪3个品目。截至2018年底,已经开展了四批。

7.jpg

政府在推动医疗器械国产化方面,推出了一系列切实有效的政策和措施。除了上述国产优秀设备遴选工作,2018年11月,新版《创新医疗器械特别审批程序》完善了适用情形、细化了申请流程、提升了创新审查的实效性、完善了审查方式和通知形式,并明确对创新医疗器械的许可事项变更优先办理,使得程序设置更为科学有效,有利于提升创新医疗器械审查效率,为鼓励医疗器械产业创新发展发挥积极作用。

8.jpg

除国家政策层面,2017 年起,政府将浙江、四川、广东、上海、江苏 5 省市列入扶持国产医疗设备首批试点推广,可见国家扶持政策逐步落地,进口替代进程有望加快。

9.jpg

按照《创新医疗器械特别审批程序(试行)》,从申报到创新批文,有可能15周左右完成,与以往的审批时间相比大大缩减,尤其是针对需上报国家局审批的三类境内产品,企业将可更快获批上市。除了特别审批,还有创新器械优先审批,对确定予以优先审批的项目,CFDA将全环节加快审评审批效率,优先进行技术审评,优先安排医疗器械注册质量管理体系核查,优先进行行政审批,缩短产品上市时间。

总体而言,从申报到创新批文,有可能15周左右完成,与以往的审批时间相比大大缩减,尤其是针对需上报国家局审批的三类境内产品,企业将可更快获批上市。除了特别审批,还有创新器械优先审批,对确定予以优先审批的项目,CFDA将全环节加快审评审批效率,优先进行技术审评,优先安排医疗器械注册质量管理体系核查,优先进行行政审批,缩短产品上市时间。

除了特别审批,还有创新器械优先审批,对确定予以优先审批的项目,CFDA将全环节加快审评审批效率,优先进行技术审评,优先安排医疗器械注册质量管理体系核查,优先进行行政审批,缩短产品上市时间。

10.jpg

2018年,国家器械审评中心共发布了14期《创新医疗器械特别审批名单》,共有50种创新医疗器械获批通过,其中国产医疗器械有31种,占比高达62%!同时发布了7批《创新医疗器械优先审批名单》,共有9种创新医疗器械获批通过,其中国产医疗器械2种,占比为22%。

11.jpg 

综合来看,国家各层面政策对国产器械和创新器械的引导扶持,使得国产医疗器械已经具备两大产业逻辑支撑行业快速增长:第一市部分高端国产医疗器械,已经具备进口替代的资质;第二加快创新医疗器械的审评审批,有望从审批环节加快国内企业上市创新医疗器械,鼓励国内企业进行医疗器械创新研发投入。

可以说,多方面的行业政策的红利,为国产企业奋起直追创造了良好环境,国产器械正逐步提高自身竞争力,相应的器械细分行业龙头迎来发展良机。

行业集中度较低  外延并购催化国产领军企业出现

2017年,在我国1.6万家器械生产企业里面,大部分都规模较小:目前国内医疗器械生产厂家超过万家,其中90%以上为中小型企业,行业平均收入规模在2300万元,而国内药品生产企业的平均营业收入规模在3.4亿。此外,由于行业发展时间较晚,存在大量个体户,进一步导致行业的集中度的分散。

12.png

由于国内医疗器械公司整体呈现小散乱格局,行业集中度尚低,随着行业的规范化,国内医疗器械企业围绕核心业务的整合并购将成为行业集中度提升的必然趋势,重磅产品的市场份额和盈利能力有望提升。

纵观医疗器械巨头的成长,并购起到了至关重要的作用。如行业巨头美敦力进行了大量外延式扩张,分别通过并购枢法模•丹历、MiniMed 以及柯惠医疗成为脊柱产品、 胰岛素输注泵技术的全球领先者以及医疗器械全球第一。国内器械企业虽然从规模、发展阶段等均不及国外巨头,但近几年一些细分行业优秀企业也在紧跟步伐,在做大做深主业的基础上,不断进行外延并购,提高竞争力。

13.jpg

对于大部分还在生产中低端国产器械企业而言,要想在高端医疗器械领域有所建树,企业必须加大研发投入水平。然而2017年我国主营业收入前20名医疗器械企业营业收入总额503.19亿元,研发投入仅为22.70亿元。

同时,一些领军企业迅速发展,积极布局创新器械,一批创新企业迅速成长,医疗器械产业集群正在快速崛起,例如国内器械龙头企业迈瑞医疗、第一个造出国产CT的东软医疗以及在心血管植入器械领域深耕多年的乐普医疗都通过不断拓展创新自己的核心竞争产品,逐渐成为国产器械领军企业。

行业集中度不断提高  “互联网+”概念将引发医疗器械销售模式变更

我国医疗器械流通市场呈现出整体分散、趋于集中的竞争格局。医疗器械流通企业利用产业基金、上市融资、引进外资等多种方式加快兼并重组步伐,努力提高行业组织化水平,实现规模化、集约化经营,是未来行业改革发展的主线。大型医疗器械流通企业可以为生产企业提供更为全面的优质服务,实现规模化效应。与其他国家相比,我国的医疗器械批发企业数量偏高,随着市场竞争的日益激烈,行业的整合是大势所趋。许多规模小、没有竞争优势的企业将逐步退出市场,从而会提高医疗器械流通行业的集中度。

目前,除了传统销售模式外,医疗器械领域电子商务企业呈现出增长趋势。2014-2017年我国医疗器械行业电商销售规模实现快速增长,从2014年的158亿增长到2017年470亿。各大医疗器械流通企业普遍构建或整合集分销、物流、电子商务集成服务模式以及数据处理的现代化智能化服务平台,成为推动医疗器械流通增值服务的新载体。通过互联网导购机制将电子商务平台与线下实体机构对接,实现线上和线下渠道的优势互补是医疗器械流通发展的新趋势。另外,随着计算机和网络技术的发展,医疗领域的信息化和网络化是今后医疗管理的发展趋势,医疗机构不断吸收采纳更先进的理念,医疗器械也随之需要更快地升级换代,即使在我国发达地区的三级甲等医院,仍存在着巨大的产品升级换代需求。

14.jpg


来源: 前瞻产业研究院


地址:厦门市思明区湖滨四里64号湖光大厦第五层D单元之一 邮编:361000

Copyright © 2018 厦门市医疗器械协会 版权所有 闽ICP备09050723号-1 闽公网安备 35020302001185号 技术支持:35互联

访问人数:4204608