您好,欢迎来到厦门市医疗器械协会! 登录 | 注册

设为首页 | 加入收藏

行业动态

首页> 市场信息>行业动态

从体系到注册,医疗软件合规应该怎么做
时间:2018-12-27 10:30发布者:厦门市医疗器械协会浏览量:1868

12月25日,国家药监局器审中心组办的“人工智能类医疗器械注册申报公益培训”在北京进行。本次培训详细讲解了人工智能医疗器械的审评关注点,并且结合实例进行分析,为企业答疑解惑,值得点赞!


1.jpg


2.jpg

今天刀哥也结合此次培训和对医疗软件的研究写篇小文,旨在提纲挈领地给大家简单分享一下医疗器械软件合规要注意什么,软件相关的法规有哪些,注册时应重点考虑什么。本文仅供参考,希望对您的工作有所借鉴和启发,不当之处,敬请指正!

这篇文章将按照以下顺序展现给大家:

  • 医疗器械软件分类

  • 医疗器械软件法规综述

  • 医疗器械软件注册审评关注点

  • 人工智能医疗器械软件上市前景展望


一、医疗器械相关软件的分类

近几年,随着软件技术的不断革新,越来越多的医疗器械用上了软件,从简单的智能体温计到复杂的AI软件,软件可谓无处不在。然而很多企业在处理软件合规上出现了各种各样的“不适”,根源是多方面的,但主要还在于对医疗器械软件的开发过程和风险特征认识不够深刻。就拿大家工作中熟悉的软件来说,从word,excel等office软件到ERP,ePDM,MES等流程管理软件,再到医疗器械上的嵌入式软件甚至AI医疗器械独立软件,每种软件的开发、使用、维护和风险级别是完全不一样的,不能混为一谈。所以首先我们应先建立软件分类的概念。

常见的医疗器械相关的软件无外乎三类。第一类软件本身就是医疗器械(如AI软件)或者是器械的重要组成部分(如超声软件);第二类软件本身并非医疗器械产品,而是用于控制医疗器械的生产(如自动化焊接)或检验设备(如液相色谱);第三类软件则是公司管理中常用的系统,如ERP(物料管理)、MES(制造管理)、LIMS(实验室管理)、PDM(产品开发管理)等。第一类软件的风险等级无疑是最高的,因为软件本身就是器械或是组成部分,会影响到医生和病患的安全。

3.jpg


按照医疗器械软件包括独立软件和软件组件。


独立软件:作为医疗器械或其附件的软件;

软件组件:作为医疗器械或其部件、附件组成的软件。


独立软件应同时具备以下三个特征:具有一个或多个医疗用途,无需医疗器械硬件即可完成预期用途,运行于通用计算平台。

软件组件应同时具备以下两个特征:具有一个或多个医疗用途,控制(驱动)医疗器械硬件或运行于专用(医用)计算平台。软件组件包括嵌入式软件和控制型软件,其中嵌入式软件(即固件)运行于专用(医用)计算平台,控制(驱动)医疗器械硬件,如心电图机所含软件、脑电图机所含软件等;而控制型软件运行于通用计算平台,控制(驱动)医疗器械硬件,如CT图像采集工作站软件、MRI图像采集工作站软件等。

关于医疗软件的定义和区分还可参考FDA的官方回答

https://www.fda.gov/MedicalDevices/DigitalHealth/SoftwareasaMedicalDevice/default.htm

4.jpg


二、医疗器械软件法规综述


医疗器械软件最早并没有被单独对待,其开发、注册、管控都是和硬件捆绑在一起的,这与当时的软件技术水平较低,功能和风险都较简单不无关系。软件相关的法规比较多,按照发布的组织可以梳理如下:


5.jpg


其中IEC62304最为重要,可以认为是医疗器械软件的ISO13485。IEC62304完整讲述了软件的5大过程。


6.jpg

7.jpg


其中第五章软件开发过程是整部标准的重心,理解了软件是如何开发的也就不难理解软件的主要风险在哪里。标准里讲述的软件开发过程其实是嵌入式软件开发常用的V模型。软件不同于硬件,硬件设计不好还可以通过后期的更改来改善,潜在问题也可以通过试生产和量产来暴露。而软件一旦设计不好,测试会遇到很多问题,而且bug并不那么好搞定。如果遇到软件开发人员“跑路”,后续人员很难接上,整个产品存在直接报废的风险!


8.jpg

9.jpg


10.jpg


需要注意的是IEC62304并不包含软件确认环节。软件确认可参考IEC60601-1 第3.1版的第14章和FDA的软件确认一般原则以及ISO80002-2。


10.jpg

11.jpg

12.jpg

不难看出美国FDA很早就意识到医疗器械上搭载的软件是有风险的,因此FDA的法规出台得比较早。国内药监近几年也逐步跟上,相继出台了软件注册技术审查指导原则、医疗器械网络安全及移动医疗器械注册技术审查指导原则等三部主要法规


此外,ISO13485:2016、FDA QSR820及中国医疗器械GMP等传统医疗器械质量体系也对软件管控提出了基本的要求,这些要求如下:


13.jpg

14.jpg

15.jpg

18.jpg

19.jpg

19.jpg



三、注册审评关注点(部分源自器审中心培训)

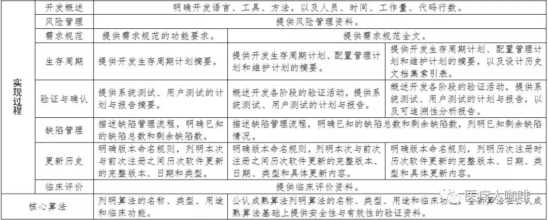
(一)

医疗器械软件描述文档

医疗器械软件注册技术审查指导原则明确要求企业在注册时应提供软件描述文档,软件描述文档应包括基本信息、实现过程和核心算法。

20.jpg

19.jpg

20.jpg


(二)

软件需求分析

软件需求分析作为软件开发的第一步尤为重要。刀哥见过有些公司图省事,需求分析没做好就仓促展开软件开发工作,结果等软件写完了一看不仅不符合客户需求也不符合注册要求,根本就没法上市。

21.jpg

在需求评审阶段,产品经理要在项目经理和软件研发工程师的配合下对自己生成的需求规格说明和初步的用户手册进行复核,以确保软件需求的完整、准确、清晰、具体,并使用户和软件设计人员对需求规格说明和初步的用户手册的理解达成一致。一旦发现遗漏或模糊点,必须尽快更正,再行检查。评审无异议之后,产品经理输出《需求规格说明书》


特别注意:软件需求规格说明书要在评审结束之后冻结,不得更改!


医疗软件的使用需求分析应重点关注以下方面:


1. 数据收集:目标疾病流行病学特征,如疾病构成(分型、分级、分期)、人群分布(健康状态、性别、年龄)、统计指标(患病率、治愈率)、并发症与类似疾病等。


2. 算法性能:假阳性与假阴性指标、重复性与再现性、鲁棒性/健壮性。


3. 临床使用限制:临床禁用、慎用等场景


(三)

软件风险评估

软件没有物理实体,在开发和使用过程中人为因素影响无处不在,软件测试由于时间和成本的限制不能穷尽所有情况,所以软件缺陷无法避免。同时,软件更新频繁且迅速,轻微更新也可能导致严重后果,而且还存在退化问题(即每修复若干个缺陷就会产生一个新缺陷),所以软件缺陷无法根除。因此,软件缺陷可视为软件的固有属性之一,软件的质量问题不容忽视。鉴于软件的特殊性,医疗器械软件只有综合考虑风险管理、质量管理和软件工程的要求才能保证安全性与有效性。


很多朋友都知道软件要做确认,但却不知道软件确认的基础上软件风险分析,缺少风险分析的软件确认没有任何意义。风险分析可以依据ISO14971和YY/T0316:2016风险管理对医疗器械的应用进行。医疗器械软件的风险水平采用软件安全性级别(YY/T 0664《医疗器械软件软件生存周期过程》)进行分级。


22.jpg


刀哥提醒大家注意,在分析软件风险时一定要考察软件的技术实现方法。我们所指的医疗软件一般需要有程序、数据及文档三大元素,否则即使是有“软件”操作的界面,其内核上也并不属于软件的范畴。例如,有些生产设备是由PLC驱动的,PLC是硬件语言,其逻辑简单,无需操作系统也没有程序语言,因此这类“软件”的稳定性很高,做简单的确认即可。


23.jpg



医疗器械软件的风险评估主要包括以下两方面:


1)临床使用风险评估(医生视角)

假阳性:会造成误判误诊;

假阴性:会造成漏判漏诊。

进口软件:临床试验要分析差异,包括人种、流行病学、临床诊疗准则等。


2)体系要求的风险评估(企业视角)

应着重分析软件的预期用途(目标疾病、临床用途、重要程度、紧迫程度)、使用场景(患者人群目标用户、使用场所、临床流程)及核心功能(处理对象、功能类型)。基于分析的结果采取风险控制措施,最好的措施是基于设计开发的措施,而没有办法的办法才是警示标签等。


(四)

软件验证确认和临床评价


从企业内部的软件开发体系看,软件的开发验证是证明软件的设计输出满足输入的要求,可以通过单元测试、集成测试和系统测试的方式进行。而软件确认是要证明软件能够满足临床的预期用途,主要通过临床试验进行。临床试验方案的设计建议优先选择同品种产品或临床参考标佳进行非劣效对照设计,次之可选择用户结合软件联合决策与用户单独决策进行优效对照设计;非劣效或优效界值的确定应有充分临床依据。临床试验可使用回顾性数据,但应在设计时考虑并严格控制偏倚问题,原则上应当包含多个不同地域临床机构(非训练数据主要来源机构)的同期数据。


(五)

软件更新的控制

相对于硬件产品,软件的更新会较为频繁,软件更新应当考虑对软件安全性和有效性的影响,重大的软件更新属于许可事项变更,轻微软件更新企业自行走变更流程就行,无需申请注册变更。企业应明确哪些更新属于重大的,最好有个清单,这些将会是变更监管的重点。注意,算法驱动型软件更新通常属于重大软件更新,数据驱动型软件更新若导致算法评估结果发生显著性改变(与前次注册相比)也属于重大更新。算法驱动型和数据驱动型软件更新均应开展算法性能再评估、临床再评价。


24.jpg


四、AI器械上市前景展望

目前,国内有几家公司在做AI器械的研发和临床试用工作,但尚未有器械拿证。AI产品将对医生的诊断和决策产生一定的导向作用,一旦出现失误则很有可能严重危及患者的生命健康。因此,必须完善对AI辅助诊断和治疗产品的监管机制,明确医疗AI产品进入临床应用的法律标准和技术要求,同时明确AI诊断的医疗责任主体、划清权责范围。IBM Watson项目的失败提醒业界AI要想成熟安全地用于医疗,从技术到法规都还有不少工作要做。

25.jpg

对于申报资料的准备,器审中心的培训给出了以下几点建议:

1. 规范的医疗器械产品名称;

2. 有明确的软件预期用途、使用场景、核心功能、运行环境;

3. 使用的数据应来自临床机构。且说明来源机构及采集要求;

4. 提供算法设计的相关资料。包括算法选择及训练;

5. 提供真实临床数据的软件验证资料;

6. 能够支持产品具有显著临床应用价值的数据资料。

目前,很多AI器械企业的员工来自软件业,缺少医疗领域的相关学习和从业经验,缺乏对医疗器械行业的基本专业知识和规范标准的储备,这很有可能导致技术和产品脱离行业法规、标准,无法满足临床实际需求,从而远离用户和市场。

幸运的是,监管层对AI器械持鼓励发展的态度。前段时间,器审中心牵头成立了一个AI医疗器械研究平台,囊括了业界知名的研发机构、企业代表和参与研发的专家,这对AI器械的未来无疑是一大利好!

26.jpg

来来  转自                                              来医疗人咖啡

地址:厦门市思明区湖滨四里64号湖光大厦第五层D单元之一 邮编:361000

Copyright © 2018 厦门市医疗器械协会 版权所有 闽ICP备09050723号-1 闽公网安备 35020302001185号 技术支持:35互联

访问人数:4204608