您好,欢迎来到厦门市医疗器械协会! 登录 | 注册

设为首页 | 加入收藏

行业动态

首页> 市场信息>行业动态

2018飞检情况汇总
时间:2019-01-10 16:38发布者:厦门市医疗器械协会浏览量:1239

前   言

近年来,国家对医疗器械生产企业的生产质量管理体系的监管管理力度逐渐加强,2015年5月18日,国家食品药品监督管理总局局务会议审议通过《药品医疗器械飞行检查办法》,且于2015年9月1日正式施行。

201859日起,根据国家局网站公布的内容,国家局共对全国91家医疗器械生产企业进行了飞行检查,其中已经停产的企业为20家,即实查企业71家


      

      首先,我们对71家生产企业飞行检查不合格项目所出现在《医疗器械生产质量管理规范》的相应章节分布进行统计。

       图一:

1.jpg


其次,结合《医疗器械生产质量管理规范》的要求,我们对如上71家生产企业飞检问题所占比例进行分类如下:

图二

2.jpg

另外,按照《医疗器械生产质量管理规范》的具体条款要求,对这71家生产企业出现不合格项目的次数进行统计如下:

图三

3.jpg

同时结合71生产企业实际问题,相应条款具体问题主要体现如下

4.jpg

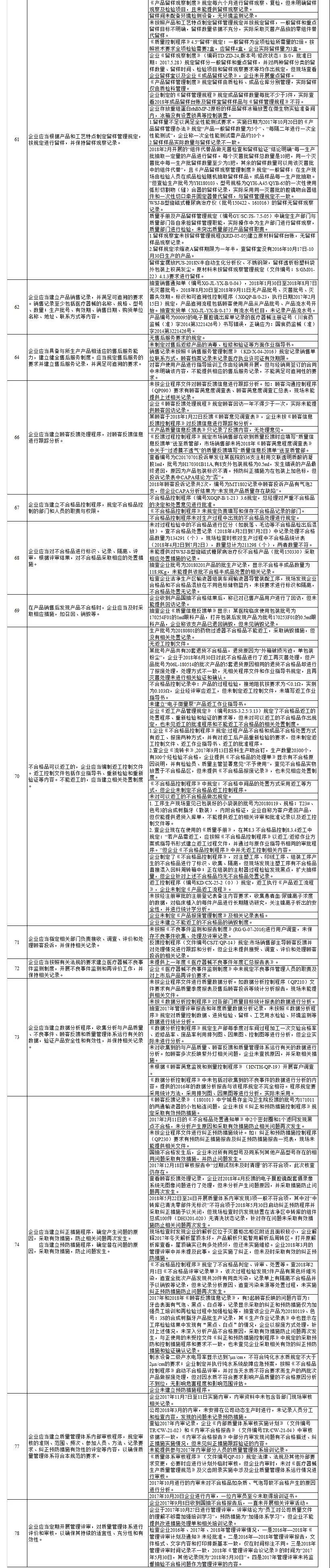
最后,我们结合《医疗器械生产质量管理规范》,对这71家生产企业的飞行检查情况具体问题进行汇总如下:

1-4无不合格项目,未在下表中体现


5.jpg

6.jpg7.jpg

8.jpg

9.jpg

【来源】周美琴 医疗器械注册与临床


地址:厦门市思明区湖滨四里64号湖光大厦第五层D单元之一 邮编:361000

Copyright © 2018 厦门市医疗器械协会 版权所有 闽ICP备09050723号-1 闽公网安备 35020302001185号 技术支持:35互联

访问人数:4204604